助贷业务是资金方和第三方中介机构(即助贷机构)为目标客户提供贷款服务的合作方式,就是有一定专业技术能力的助贷机构与持牌金融机构、类金融机构等资金方,通过商务合同约定双方权利义务,由助贷机构提供获客、初筛等必要贷前服务,由资金方完成授信审查、风险控制等核心业务后发放百分之百的放贷资金,从而使借贷客户获得贷款服务的合作方式。
从本质上说,助贷是一种数字平台服务小微企业和个人的信贷方式,通过资金方与助贷机构的优势互补,可以使得资金方更为流畅流向三农机构、个体工商户,推动就业,刺激消费,进一步扩大信贷业务广度和深度。
从功能上说,助贷业务是传统信贷体系的有益补充,通过与资金方的互补合作,可以顺畅地流向C端客户,打通金融服务实体经济的“毛细血管”,提升场景粘度,增加客户留存率,形成多层次信贷体系,承担起金融微循环的底层功能,弥补传统银行类金融机构的触达短板,填补了银行业金融服务不能满足融资需求的空白领域。
从风控上说,助贷机构天然拥有大量小微企业和个人客户数据资源,具备高效的小额贷款风控模型,可以帮助银行类金融机构进行客户筛选及评估,有助于提高商业银行的风控能力。
回顾近年来几次监管新规不难发现,我国助贷行业监管不断趋严。2018年下发的《关于规范整顿“现金贷”业务的通知》规定银行与第三方机构合作开展业务时不得将授信审查、风险控制等核心业务外包。2019年1月浙江银保监局发出的《关于加强互联网助贷和联合贷款风险防控监管提示的函》提出立足当地不跨区域经营要求,不得为无牌机构提供资金或者联合放贷。尤其是2020年以后,数字平台在开展电商、支付、搜索等各类服务时获得的用户身份、账户、交易、消费、社交等海量信息,将不能再以“助贷”名义与金融机构开展信贷业务合作,相当于未经许可不得再开展与商业银行业务合作。
今天我国助贷业务正在经历着非常严峻的形势,如何在资金与流量不匹配条件下,发挥好助贷支持中小微弱作用?如何在新冠疫情肆虐情况下,调整好助贷监管策略,形成银行业金融机构与数字平台优势互补局面,彰显助贷支持实体经济的金融贡献与社会价值?为此,本文试图从我国助贷业务现实困境、理论逻辑、市场价值以及监管策略调整等多个角度进行探讨,希望有助于我国助贷业务稳定、健康发展,更好解决中小微弱融资问题,践行普惠金融的市场实践。本文部分数据、图片和表格得到了中国人民大学中国普惠金融研究院助贷课题组的支持,一并表示感谢。
一、国际助贷业务实践
(一)客户支持类助贷
客户支持类助贷依自身提供的金融基础服务吸引客户,汇集客户的基础身份、资产和信用等金融信息,运用大数据、人工智能对有资金需求的客户初筛,给银行推荐符合审批条件的客户。
以Credit Karma为代表,为客户提供免费的信用报告简化查询服务,并给出信用卡和贷款的指导意见。同时,该平台通过嵌入金融机构预授信模型的方式,实现预授信审核所需要的数据内部处理。在客户通过预授信审核后,将跳转至金融机构的平台并申请该金融服务。Credit Karma本身不提供贷款,换言之贷款不是其表内业务,只是一个在线贷款市场,汇集了多个金融机构包括贷款利率、费率、贷款期限、月还款额等基本信息在内的金融产品,主要包括小额、短期的抵押或者信贷。
图-1 Credit Karma 贷款市场网站界面展示

信息来源:Credit Karma搜索截图
用户在Credit Karma平台上选择某款贷款产品后,将填写简短的信息申请。平台将把信息申请传输至金融机构,金融机构预审核后将联系用户完成其机构内申请流程的其余部分。
(二)风控支持类助贷
风控支持类助贷参与到贷款审批的前、中、后期的风险管理中,通过数据挖掘潜在客户,提供风险管理模型帮助金融机构完善信贷决策机制,并开展资金监管和催收业务。例如,美国个人消费信用评估公司(FICO)通过黑匣式的算法将个人消费者各类数据转化为信用评分,并向征信机构、银行、保险等机构提供信用报告以及数字化授信模式转型的方案,助力银行完成数字化转型并完善自身的风控水平。同时,FICO还向金融机构提供贷款发放和催收商的应用程序,帮助金融机构共建反欺诈壁垒。
《美国银行》杂志调研显示:相对于金融科技公司,银行对自身决策能力的信心较低——平均而言约低20到30个百分点(见图-2)。
图-2 金融科技公司和银行对于信贷决策能力信心对比

信息来源:FICO《为什么银行数字化转型失败及如何避免》(白皮书)
风控支持类助贷的贡献并非是向金融机构提供客源,而是在更为深入的风控技术领域,完成对银行数字化转型的赋能,助力商业银行拓宽授信渠道。由于我国数字化转型正处于“快车道”过程中,只依靠银行自身更新迭代难以实现预定目标,因此,风控支持类助贷在我国银行数字化转型中,可以发挥出数字平台的辅助作用,增加对社会小额信贷供给,帮助商业银行完成预定目标,具有一定的参考价值。
(三)场景支持类助贷
场景支持类助贷机构依托于“衣食住行”等消费场景,主要包括硬件设备生产商、超市、服装店、第三方支付平台、电商平台等,将消费者行为与金融需求结合更紧密结合,使得客户黏性增加,有利于精准发放小额信贷。例如,苹果与高盛,沃尔玛与Capital one,亚马逊、PayPal、Google Store、eBay、Gap与Synchrony等纷纷合作,实现提供场景零售的营销导流服务。其中,高盛与苹果合作推出的Apple card仅一年就实现了新增客户330万。
以Synchrony公司为例,超过75%的消费者在支付500美元以上的消费时,都会寻求消费金融服务以提供资金周转。于是,Synchrony公司提供联名信用卡、家装和汽车信用卡专项分期、消费贷款分期三项核心业务(图-3),在满足消费者资金需求的同时,提供消费金融的解决方案,带动了经销商销量增长,对于促进消费和短期经济繁荣具有一定促进作用。
图-3 Synchrony公司核心产品

信息来源:Synchrony官网
(四)平台支持类助贷
平台支持类助贷帮助银行搭建线上化、智能化的信贷流程系统,同时提供客户推介及风控服务。以Upstart平台为例,Upstart 是一个以人工智能驱动的贷款平台,通过掌握的技术和数十亿个用户数据,然后与银行合作,用AI技术来为银河和用户提供贷款撮合服务。
Upstart平台主要向那些年轻借款人、移民以及被银行拒绝的人或着可能没有良好信用记录的人提供贷款服务。在Upstart平台上,助贷机构不参与资金方出资,只参与商业银行等放贷机构风控管理的相关环节,提高银行风险管理的技术和能力。根据该公司网站称,其产品可降低75%信贷违约水平。如图-4所示,该公司通过数字化品台场景的搭建,一方面助力贷款银行扩大客源,一方面提高贷款质量。
图-4 Upstart对于贷款人的作用

信息来源:Upstart贷款人子网站
(五)银行代理类助贷
银行代理业务(Agent banking)也是金融服务供应商利用中介机构的优势为目标客户提供金融服务的一种方式。中介机构种类非常丰富,可以是获得金融许可的金融机构,也可以是工商注册的非金融机构,还可以是独立的自然人。
表-1 银行代理类助贷业务比较

张亦辰、赖丹妮制表
2000年前后,银行代理业务发展起来,目前其业务模式较为成熟,巴西、哥伦比亚、印度、肯尼亚、墨西哥、巴基斯坦、秘鲁等都是使用代理比较多的国家。比如,巴西的巴西银行拥有15,300家代理商、布莱德斯科银行拥有24,200家代理商、Caixa Economica拥有15,200家代理商,印度的FINO拥有10,000家代理商,肯尼亚的M-PESA拥有20,500家代理商,巴基斯坦的Easypaisa拥有10,500家代理商,菲律宾的GCash拥有18,000家代理商。英国爱尔兰银行(Bank of Ireland UK),作为成立于1978年老牌银行,他们把自己定义为合作银行(Partnership bank),重视代理作用,设立了“银行+邮局(助贷机构)”模式,通过1.1万家邮局分支机构代理触达240万客户。
另外,肯尼亚、墨西哥、巴基斯坦、秘鲁等国家实行代理许可制度,对申请资料、报告管理、银行和代理商的现场检查等都做了规定。例如,印度2006年颁布的《银行金融服务外包的风险管理和行为准则指南》、巴西2007年制定的银行代理的专门监督计划和2011年修订的代理法规,以及肯尼亚央行2010年颁发的银行代理指南,对银行代理业务做了明确规定。
二、国外成功经验启示
(一)助贷模式符合世界金融科技潮流
助贷模式在全世界广泛存在,说明其适应了当代金融与社会发展的需求。按照市场分工理论,企业“大而全”并不合适数字经济发展要求,各个领域的企业必须更加专业化、细分化适应金融科技要求。在这个大背景之下,商业银行与金融科技公司依据各自优势展开不同层次合作,金融科技在提升金融服务效率、降低成本以及拓展边界上的价值得到广泛的验证,包括金融科技公司业务线上的营销、管理和获客等一整套商业模式。例如,以Synchrony为代表的金融机构与场景方深度合作,强化了借方—金融机构—贷方的媒介联系,不仅在产品营销、运营、风控等环节深度绑定,促进互联网渠道的贷款投放力度和效率提升,双方还基于项目整体运营情况,按照一定比例进行利润分成。
(二)有效降低金融机构风险
以往,中小商业银行基本都使用标准的人工流程进行风险控制,尽管比较稳健,但耗时长、成本高、无法形成大规模审批、征信不完善等,难以适应互联网时代下服务的“下沉”人群,导致银行把握风控能力出现下降且不可控的局面。
在互联网3.0时代,商业银行比拼的往往是数字化风控这条生命线。数字平台(助贷机构)通过大数据建立风控模型,能够较好地进行风险评估,利用自身在大数据分析和建模方面的优势都在为银行提供风控领域的服务,有效降低金融风险,有效地与商业银行风控形成互补,弥补小额信贷领域的“短板”。
三、助贷的理论逻辑、市场实践与社会价值
(一)助贷的逻辑分析
1、助贷的本质特征
助贷是资金方和第三方中介机构(即助贷机构)为目标客户提供贷款服务的合作方式,就是有一定专业技术能力的助贷机构与持牌金融机构、类金融机构等资金方,通过商务合同约定双方权利义务,由助贷机构提供获客、初筛等必要贷前贷后服务,由资金方完成授信审查、风险控制等核心业务后发放百分之百的放贷资金,从而使借贷客户获得贷款服务的合作方式。显然,并不是所有与商业银行开展放款合作的机构都可以称为助贷机构,必须具备以下五个业务特征才可以视为助贷:
第一特征:此定义将助贷的内涵圈定于使客户获得贷款服务,体现普惠金融“以客户为中心”的思路,即资金方和助贷机构利用这种优势互补的合作方式来提高金融服务可得性。
第二特征:强调助贷机构“有一定专业技术能力”,意在突出助贷机构的软实力,如技术优势、场景优势、数据优势、大数据风控优势,可与资金方形成优势互补,弥补资金方做小额信贷业务时信息不对称的缺点。
第三特征:助贷机构需要为资金方提供获客、初筛、风控、催收等服务,即必要的贷前服务可作为助贷业务的判断依据之一。反之,只提供贷后服务的机构,不能算作是助贷机构。
第四特征:助贷机构服务于“借贷客户”和“资金方”两端,将二者联系起来,符合信贷中介的角色定位。
第五特征:强调以合同的方式来约定助贷业务各参与主体的权利与义务,体现资金方应该作为整个业务的核心与主导,通过合同来约束与规范助贷机构的行为与责任。
总体来看,助贷是由获客筛选、资金供给、风险控制等多个环节组成,核心是金融机构通过引入第三方机构的协助,缓解资金不充足、信息不对称、定价不精细、风控不完备所导致的信贷供给对信贷需求的不适应矛盾,共同实现信贷成本、信贷收益和信贷风险的动态平衡。
2、助贷的理论逻辑
(1)“比较优势理论”
英国经济学家大卫·李嘉图在《政治经济学及赋税原理》中提出了“比较优势原理”,即两个国家具有各自的比较优势,若按比较优势参与国际贸易,通过“两利取重,两害取轻”原则,两国的福利水平均可得到提升。
在传统信贷结构下,商业银行并不具备对小微企业、个体工商户、农村经济组织等审核、放款优势,难以在筛选客户、风险控制等方面做到应善尽善。而第三方数字平台(助贷机构)利用客户数量、场景数据、信息科技和个人风控模优势,参与到遴选客户、资金放贷、风险控制等信贷环节,可以缓解信息不对称、贷款定价能力不足、风险控制技术滞后制约,提升资金配置效率,助推普惠金融的发展。因此,通过“谁最有能力谁承担”的比较优势原则,选择商业银行与助贷机构的紧密合作,各自发挥优势,商业银行发挥出资金优势、信用优势、规模优势,数字平台(助贷机构)发挥客户优势、服务优势、风控优势,在数据甄别、服务下沉、信贷决策、逾期催收进行专业化分工,彰显出放贷机构与助贷机构的比较优势,实现双赢。可以讲,助贷业务可以视为“比较优势原理”在贷款领域的具体体现,其产生、发展和大规模蔓延具有一定的必然性。
(2)“专业分工理论”
古典经济学之父亚当·斯密在《国富论》中第一次提出了劳动分工的观点。“专业分工理论”认为,复杂工作必须进行专业分工,可以由不同的机构或个人根据各自分工完成,不是由单一的机构或个人独立完成,可以大幅提高工作效率。从20世纪开始,亚当·斯密“专业分工论”就成为统治企业管理的主要模式,其中包括对金融行业深刻而长久的影响。从世界各国助贷情况看,都是由金融机构、助贷机构根据自身在资金、客户、场景、技术、数据和风控方面的分工负责,摆脱了传统信贷模式下由单一机构独自承担的限制,共同完成客户、资金、风控流程。由此可见,助贷的产生与“专业分工理论”有着必然联系,同样遵循着“专业分工理论”原理,完全符合亚当·斯密的“专业分工理论”。
(二)我国助贷业务的市场实践
2008年,深圳市中安信业创业投资有限公司与国家开发银行深圳分行、中国建设银行深圳分行一起开创了“贷款银行+助贷机构”微贷款业务模式。该模式曾得到深圳市金融创新奖二等奖与国家开发银行总行金融创新奖的嘉奖。“贷款银行+助贷机构”的小额信贷模式,采用的是线下标准化获客和审批流程,被业内一致认为是我国助贷业务的最早起源。
2015年以后,伴随着互联网时代的到来,越来越多的商业银行、小贷公司、互金平台以及非银金融机构加入互联网贷款行列,逐渐形成了商业银行、助贷机构和贷款担保人的三方合作机制,围绕客户流、资金流、风险控制三方面展开。助贷机构不再是简单粗放式客户引流,而是基于自身获取客户的数据优势、信息优势、场景优势,收集并积累客户身份、行为、资信等金融数据,筛选出符合资金方前置条件的目标客户群,向银行等放贷机构推荐高质量客户。银行等放贷机构收到客户和授信建议后,对客户进行更进一步的资信审查,并直接向客户放款、收取还款本金和利息,并根据客户质量向助贷机构支付佣金和营销获客费用。根据《财新周刊》一项调查显示:截止2019年12月,我国助贷和联合贷款市场规模约为2万亿元。深圳未来金融研究院《中国消费金融及助贷市场数据报告》显示:虽然受到新冠疫情影响,2020年我国助贷行业市场规模依然高达2.8万亿元,成为历史上发展最好的阶段。
在2020年以后,我国出台了严格的监管政策。4月份,中国银保监会颁布了《商业银行互联网贷款管理办法》,要求商业银行独立开展互联网贷款风险管理,对出资比例、合作机构集中度、互联网贷款总量限额提出更严格的审慎监管要求,严禁将贷前、贷中、贷后管理的关键环节外包,再一次严控网贷的跨地域经营行为。以独立第三方助贷机构为例,2020年第三季度开始,助贷机构业务量全面萎缩,逐渐呈现两级分化态势。仅仅有乐信、信也科技等少数助贷机构实现了业务量有限增加,大部分助贷机构业务量都不同程度下滑,有点甚至是断崖式下降。例如,趣店助贷规模连续下降超过30%,达到133亿元,环比下降34.5%;开放平台在贷余额69亿元,环比下降29.6亿元。中小型数字平台更是遭受重创,宜人金科、51放款、玖富等助贷规模纷纷下降20%-40%不等,放款量在2021年纷纷跌入十亿级别。
无独有偶。2021年7月,中国人民银行征信管理局向网络平台下发通知,要求平台机构在与金融机构开展引流、助贷、联合贷等业务合作中,不得将个人主动提交的信息、平台内产生的信息或从外部获取的信息以申请信息、身份信息、基础信息、个人画像评分等名义直接向金融机构提供。事实上,“断直连”已经导致越来越多的中小助贷机构因无法与持牌征信机构达成合作关系而寸步难行,失去经营动力和发展方向,引发不确定风险可能性陡然增大。
(三)我国助贷业务的社会价值
1、致力于服务社会弱势群体
传统征信模式中,只有存在信贷记录的客户才拥有信用信息,而“长尾人群”往往财务实力较弱,信用信息较难取得。但是,助贷业务可以提供了可行的解决方案,借助大数据、爬虫技术储备了海量数据,扩展了信用信息数据范围和种类,为弱势群体、小微企业以及低收入人群的信用风险提供了有效征信信息,提高了“信用白户”的金融可得性。
2、有益于减少金融服务成本
以前,商业银行主要通过布局网点以达到获客目的,但线下物理网点不仅服务区域有限,线下获客成本更是居高不下。而数字平台(助贷机构)采用大数据技术,对各维度数据进行综合评估和处理,收集量大、覆盖范围广、种类多样,不仅提高了金融机构获客效率,成本更是十分低廉,有效提升普惠金融服务对于“长尾人群”的供给率。网商银行统计显示:采用大数据征信模式授信的每笔贷款平均运营成本只有2.3元,其中2元为技术化费用,0.3元为营运费用,让银行更放心大胆投放信贷资金。作为对比,传统银行按照传统征信模式发放一笔贷款的平均人力成本为1,000-2,000元不等。
3、有助于形成多层次信贷体系
助贷业务通过资金方与助贷机构的优势互补,提升场景粘度,资金可以较为顺畅地流向客户,尤其是针对个人消费金融和小微企业的信贷服务得到了较大提升,扩大信贷业务的深度与广度,打通金融服务实体经济的“毛细血管”,促进形成多层次、广覆盖和高质量的互联网信贷体系,与国家强调的“发展多层次资本市场”指导思想相一致。
4、优势互补提高客户融资能力
通过在线申请等数字贷款方式为中小微企业、个体工商户、农户提供贷款,助贷机构将资金输送给社会低收入群体、农村经济组织、个体工商户、中小微企业,突显线上融资基因优势,承担了金融微循环的底层功能,提高了客户的融资能力,填补了银行业金融服务不能满足融资需求的空白领域。事实证明,如果没有助贷机构帮助,小微企业和个体客户基本无法通过正常渠道从商业银行获取可负担的资金。
表-2 我国部分助贷机构合作状况一览表

根据《新流财经》公开资料整理
5、有利于降低新冠疫情负面影响
面对突如其来的新冠疫情,银行业务物理网点很难正常开门展业,金融供给能力大幅削弱。但是,助贷机构拥有海量小微企业、农户、个人客户的数据,通过“无接触服务”、“非接触贷款”方式,以线上化、场景化的模式嵌入生产、生活,快速调配资金流,为客户提供随时随地的服务,做到传统模式难以企及的精准小微触达,提高了C端客户获取资金的可能性,助力复工复产,促进就业,刺激消费,成为防疫期间我国保经济、稳市场、安民心的重要支持力量。
6、构建金融机构风险共担机制
通过参与银行等放贷机构风控管理相关环节,助贷机构依托技术、数据、风控等优势参与到放贷管理流程中,提升了放贷机构风险管理的技术及能力。具体而言,在贷前环节,助贷机构通过历史数据和积累的客户行为数据,形成客户信用画像,为放贷机构授信决策提供支持。在贷中环节,助贷机构为放贷机构展开风险定价等方面支持,帮助放贷机构创建反欺诈识别系统、电子合同、电子签名。在贷后环节,助贷机构运用信息科技手段,协助放贷机构进行贷后管理,包括风险检测、贷款催收、逾期和不良处置等贷后风险管控,降低贷后管理成本,提升贷后管理效率,解决风控能力不足问题。
四、我国助贷业务面临的现实困境
(一)缺乏对助贷行业的专属法律保护
目前,我国没有任何一部法律法规是专门调整助贷业务。2008年5月颁布的《关于小额贷款公司试点工作的指导意见》(23号文),主要对小贷公司进行规范,并不涉及助贷业务。唯一与助贷业务有关联的两部法规是2017年12月互联网金融风险专项整治(简称“互金整治办”)、P2P网贷风险专项整治工作领导小组办公室(简称“网贷整治办”)下发的《关于规范整顿“现金贷”业务的通知》(141号文),规定金融机构与第三方助贷机构不得接受无担保资质的第三方机构提供增信服务以及兜底承诺等增信服务。2018年12月互金整治办、网贷整治办又联合发布《关于做好网贷机构分类处置和风险防范工作的意见》(175号文),主要是针对退出P2P行业的合规机构转型网络小贷公司、助贷机构或持牌资产管理机构进行指导。
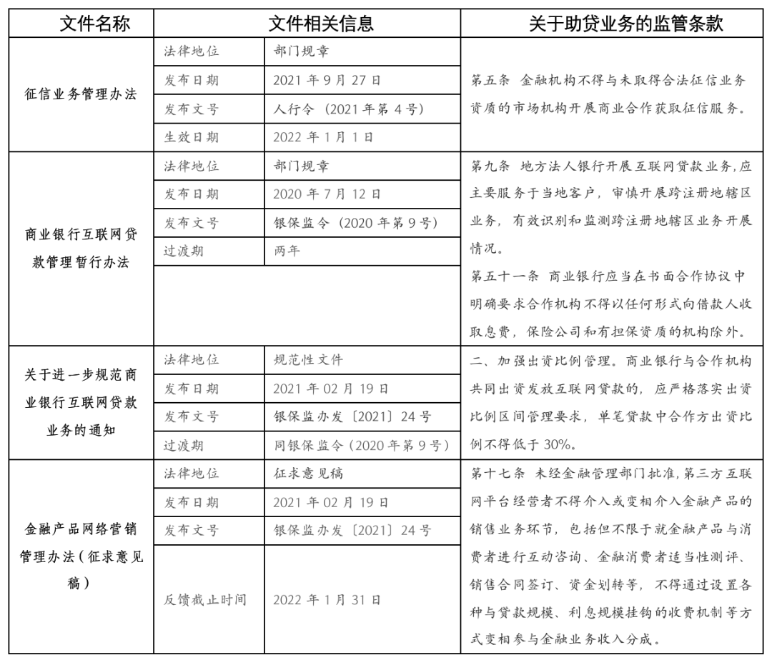
2020年7月,中国银保监会颁布了《商业银行互联网贷款暂行管理办法》,主要局限于商业银行互联网贷款范围,并未对助贷机构法律地位进行界定。2021年9月全国人大颁布的《数据安全法》,主要规范数据处理活动,专注数据开发与利用,与助贷业务并无对应条款。2021年11月全国人大颁布的《个人信息保护法》涉及个人信息处理原则,规范个人信息隐私权保护等问题,与助贷业务也无直接关联。(详见表-3)
表-3 2020年后不同层级法律法规对助贷业务的监管条款

蒋鸿宇制图
显然,我国监管法律法规中既没有在法律上界定“助贷”概念,也没有对助贷融资定位、产品价值、消费场景和数字保护等问题进行规范,对助贷立法长期处于空白状态,给助贷业务正常发展带来负面影响。
(二)助贷机构收费标准不甚明确
《商业银行互联网贷款管理暂行办法》第五十一条要求助贷机构不得直接收取担保费用,但助贷机构应该如何收取服务费以及收取多少服务费并没有明确规定。实践中,一些助贷机构通过各种名目向借款人收取费用以覆盖其成本,导致助贷机构的服务费与资金利率之和极易超过年化36%,引发借款人和监管层不满。
不管未来监管态势怎样,可以肯定的是,应该把市场定价机制交还给市场,寻求一个市场都能接受的均衡价格,明确助贷机构收费标准,做到收费合法、合情、合理。否则,如果助贷业务不能通过法定途径收取费用,必定通过非正常渠道收费,反而不利于风险消化,不利于助贷行业健康、有序发展。
(三)“服务当地、不跨区域”产生影响
2020年颁布的《商业银行互联网贷款管理暂行办法》第9条规定“地方法人银行开展互联网贷款业务,应主要服务于当地客户,审慎开展跨注册地辖区业务”。这意味着监管新规原则上要求商业银行开展互联网贷款时不得跨区开展助贷业务,极大限制了拓展互联网信贷的业务的可能。
(四)“断直连”对助贷业务后续影响
首先“断直连”打破了业已形成的助贷机构与商业银行之间的合作模式。一方面,助贷机构无法直接提供海量客户数据给金融机构,只能推荐给个人征信机构,增加了中间环节,直接推高了助贷机构经营成本,挫伤数字平台开展小额信贷积极性。根据中国人民大学中国普惠金融研究院助贷课题组初步估算:“断直连”可以增加大型互联网平台导流收费3%-4%,小型互联网平台的成本可以推高超过6%左右。另一方面,商业银行不得不自行开发全套个人信息测试系统、评价系统和风控系统,不仅开发周期长,研制成本大,而且各种系统能否获得成功并不确定。
其次“断直连”新设的中间环节,无形中增加了金融消费者借款成本。对于金融消费者来说,金融消费者(借款人)并没有因此获得更低贷款利率。相反,金融消费者(借款人)把可怜的一点点利率空间让渡给了第三方征信机构,推高了融资成本。
“断直连”最直接的后果,就是全国助贷机构已从鼎盛时期的350家下降到仅剩下不足200家,越来越多的助贷业务向少数数字平台集中。毫无疑问,“断直连”客观上加剧数字平台两级分化,强者恒强,弱者更弱,容易形成助贷行业垄断局面,不利于信贷市场公平、均衡发展。
(五)助贷监管体系亟待完善
在当前监管体系中,地方银保监局负责银行助贷业务指导与监督,地方金融监督管理部门负责助贷机构的助贷业务与风险监管,互联网协会、小贷行业协会对助贷机构进行合规审查和日常管理,涉及到征信和个人信息保护相关范畴则由中国人民银行负责监管。此外,助贷机构还接受发改委、网信办等部门对平台经济、反垄断、数据安全等方面监管。
但问题是,由于各监管条线关注的核心要素不同,出台的行业政策和规定不尽一致,更多是从自身角度对助贷行业进行监管,在短期内各自出台一系列监管措施,政出多门,形成对助贷市场叠加性的同步振荡,相互之间缺乏必要的协调和配合,面临监管法规相互掣肘的局面。比如对助贷业务风险的评估,银监局与金融办指标不同、标准不一,对助贷业务风险评估指标和评级方法差异较大,加上监管部门之间缺乏统一协调,很难达到助贷风险监管评级应有作用,导致“铁路警察、各管一段”情形发生。
五、我国助贷市场化改革与监管建议
(一)尽快完善助贷行业制度性建设
监管机构强调助贷“回归”普惠金融的“本原”是正确的,但过于严苛的限制,不仅挫伤了数字平台(助贷机构)与银行业金融机构的合作积极性,也一定程度阻断了银行资金流向小微企业的渠道,更提高了小微企业的融资难度和经营成本。因此,我们必须给助贷一个名分,尽快完善助贷行业制度性安排,及时出台《非存款类放贷组织条例》,明确助贷业务法律地位,界定“助贷”、“助贷机构”概念,确立助贷各个参与主体权利与义务,弥补交叉型金融业务的法律漏洞,让助贷业务能够有法可依、依法监管、管理有度,让助贷机构在相对完备的法律环境下健康成长,让助贷业务真正成为我国金融体系的重要补充。这也与2022年3月份金稳委会议传达出“规范、透明、可预期的监管”的政策吹风信号是一致的。
(二)探索助贷机构收费新方式
从法理上讲,商业银行和助贷机构关系是民事法律主体之间的合作关系,并不是代理关系(代理机构只能向委托方(商业银行)收取费用而不能直接向客户收取费用),是建立在意思自治基础之上贷前、贷中、贷后的一种合作,通过自身的劳动获得报酬,体现出公平、自愿、有偿的民事法律关系。因此,助贷机构收取中介服务费用是符合法理的。否则,不仅直接影响到助贷行业生存,也有违《民法典》权利义务对等和契约自由精神。加之助贷机构也不是慈善机构,收取一定费用也是合乎市场规律的。当然,助贷机构收取费用需要注意以下三点:
一是只能收取中介服务费,不能收取风险管理费,更不收取砍头息,必须严格区分,确保借款人合法权益。如果允许助贷机构收取风险管理费,客观上会导致商业银行放松对风险把控,患上“风险依赖症”,不利于商业银行对核心风控的管控。
银行与助贷机构不得超过24%的上限进行收费,在下限幅度内,双方都可以继续协商一致,在不损害借款人利益情况下决定服务费。
二是助贷机构不能直接向客户收取中介服务费,必须通过与资金方规定的渠道和价格,诸如由第三方支付机构统一支付给助贷机构,避免出现助贷机构与商业银行之间“寻租”现象。
三是助贷机构收取的费用可以按照分类不同收取不同费用:
第一类:流量型收费。只对商业银行提供客户流量的,可以按照客户数量来收费。向银行提供的客户越多,助贷机构收取的费用越高,也可以按照客户等级进行收费,向银行提供的优质客户,收费比例可以高一些。例如,美国Upstart收取贷款本金的2%作为平台费和0.5%-1%作为服务费,如果该客户由Upstart推荐而来,则再加收贷款本金的3-4%作为引流费。
第二类,风险分担型收费。如果必须由保险公司、融担公司介入分散风险,或者需要第三方数据机构补充,才能有效排除不良客户避免风险的,助贷机构收费就应该适当低一些,将一部分利润让渡给保险公司、融担公司。这符合金融风险理论中权利义务对等原理。
(三)对“服务当地、不跨区域”的解析
1、“服务当地、不跨区域”存在的问题
第一,“服务当地、不跨区域”有可能导致信贷业务过于集中在某一个区域,金融风险自然也趋于集中,不利于商业银行、助贷机构、保险公司、融担公司的安全运行。
第二,互联网是没有边界的,互联网信贷也就不可能存在边界。如果网络信贷只限定在特定地域,不能跨区经营的话,如何体现出互联网贷款的独特优势?与传统小贷区别又表现在哪里?
第三,“服务当地、不跨区域”与供应链金融不匹配。由于供应链上、下游企业之间的货物交易(商流)、服务往来(物流)不可能固定在当地,这直接决定了供应链金融(资金流)不可能局限在某一个地区(省市),其范围一定是超越银行所在地,跟随核心企业下游企业扩展到全国甚至是全球的任何地区、行业和机构。同理,与供应链金融相关的助贷业务也不可能局限在某一个地区(省市),跨地区、跨行业、跨机构应该成为供应链助贷业务的基本标配。
2、对“服务当地、不跨区域”简要分析
相比2018年11月下发的《商业银行互联网贷款管理暂行办法》(征求意见稿),2020年颁布的《商业银行互联网贷款管理暂行办法》已释放出一些商业银行网络贷款业务的善意。例如,该《暂行办法》第9条没有对助贷机构跨区域开展业务“一刀切”禁止,改为“地方法人银行开展互联网贷款业务,应主要服务于当地客户,审慎开展跨注册地辖区业务”。这意味着,监管层为商业银行域外开展互联网贷款业务留出了一线生机——“审慎开展跨注册地辖区业务”。
但是,2021年2月19日,中国银保监会发布《关于进一步规范商业银行互联网贷款业务的通知》(银保监办发【2021】24号),再次严控跨地域经营。其中第五条规定:地方法人银行开展互联网贷款业务的,应服务于当地客户,不得跨注册地辖区开展互联网贷款业务。无实体经营网点、业务主要在线上开展,且符合银保监会其他规定条件的除外。
由此,监管新规基本上完全否定了地方法人银行跨地区经营存在的可能性。但是,“不跨区经营”不仅使得地方法人银行的生存之路越来越窄,更与互联网信贷的本质特征相违背,把互联网强制限定在某一个特定区域而限制网络放贷(助贷业务)是一件难以想象的事情。
为此,笔者建议地方法人银行开展跨地区助贷业务可以采取变通方式,在全国设立连锁经营模式,统一产品研发、流程设计和产品质量管控,对异地分支机构实行集中管理,允许较好风控能力的银行和较大体量助贷机构异地展业,有利于扩大互联网渠道的信贷供给。此举并不违法现行《商业银行互联网贷款暂行管理办法》第9条规定,可以视为“审慎开展跨注册地辖区业务”,一定程度上解决了商业银行开展跨注册地辖区业务受阻问题,也解决了助贷机构开展网贷业务动力不足的问题。而且,跨地区设立分支机构开展助贷业务还可以扩大贷款客户覆盖范围,减少风险集中度,分散金融风险,弥补地方商业银行缺乏异地风险管控能力的短板,促进本地金融市场与相邻地区金融市场协同发展。
六、对“断直连”监管措施的客观分析
(一)“断直连”的负面影响
1、无益于发挥小额信贷支持实体经济的积极作用
在当前新冠疫情肆虐背景下,中小微企业经营受困,资金匮乏,国内信贷市场整体上呈现萎缩状态,再切断数字平台(助贷机构)与商业银行之间小额信贷合作途径,加剧了资金与流量不匹配程度,不利于形成金融机构与数字平台在小额信贷投放上的优势互补局面。
2、有违比较优势下互利共赢一种全球趋势
互联网数字金融时代,金融分工是一种必然趋势,而不应该进行割裂。以海外场景合作为例,金融机构与场景方助贷合作越来越深入,诸如沃尔玛与Capital one合作,苹果公司与高盛合作,Google Store、亚马逊、PayPal与Synchrony合作提供场景零售卡的营销导流服务等演绎出波澜壮阔的市场前景。在美国,美国私标信用卡就是银行机构与场景方合作发行的场景信用卡,允许在合作场景方平台消费。亚马逊、山姆会员店、劳氏等头部线上/线下消费平台的渗透率已达55%。
显然,在全球助贷市场中,助贷已成为数字平台与商业银行基于各自业务比较优势的一种商业选择。因为商业银行的优势在于雄厚资金流、规模效应和专业服务体验;数字平台(助贷机构)在移动互联、大数据、人工智能支持下,具备客户运营、风控识别和服务下沉优势。双方各自发挥比较优势,缓解信息不对称、定价不准确、风控不健全问题。以国外为例,获客环节的Credit Karma,综合信贷系统解决方案的Upstart、nCino,贷后催收的ENcollect、Simplicity Collect,以及反欺诈环节的FICO、Zest Finance都与商业银行有着紧密合作,建立起互利共赢的合作模式,成为具有一定影响力的数字化信贷合作模式。
(二)“断直连”的正面作用
“断直连”也并非一无是处。在一定程度上,“断直连”解决了各平台机构自行对接个人信息数据的乱象,收归持牌征信机构统一管理,可以防止个人用户信息被过度收集、滥用和泄露,加强了个人隐私信息保护。
更为重要的是,“断直连”开启了替代数据(Alternative Data)广泛使用的新周期。因为在“断直连”后,商业银行为了解决信用“白户”问题,不得不使用“替代数据”,包括缴税数据、工商登记信息、涉税信息、用电数据、用水数据、奖惩数据、司法诉讼数据等非信贷数据,降低与助贷机构合作中可能的风险。
新冠肺炎疫情暴发以来,现场收集客户信贷信息变得越来越困难,针对个人电信、水电煤、交通、保险保费等非信贷交易数据可以预测或计量一个人信用程度的特点,数字平台、金融科技公司、小额贷款公司通过对个人信贷信息以外的信用数据进行收集、分析、整理,加工成不同场景下的评分类、画像类等替代数据,利用客户申请数据、身份数据、场景数据和行为数据支持信用风险评估、提供信贷服务。这相当于帮助缺乏信贷记录的弱势群体也能享受到小额信贷服务,深受千千万万缺乏信贷记录“白户们”欢迎。
因此,完全排除非信贷交易数据在征信业务上使用是与大数据时代格格不入,更与民意相违背。笔者建议尽快编制《征信业务管理办法实施细则》,对银行使用替代数据范围、数据种类、使用频率、使用期限、失效条件用法律形式固定下来,涉及个人财产、债务情况、支付、消费领域信息,包括但不限于个人身份、交通、通信、债务、财产、支付、消费、生产经营、履行法定义务等信息,以及基于前述信息对个人信用状况形成的分析、评价类信息,适当扩大个人数字信息适用范围,提高征信覆盖率,构建我国多种类、全覆盖、宽领域的个人征信信息体系。
七、明确助贷业务参与主体披露规则
助贷业务的复杂性在于参与主体多、流程长,如果事先没有充分信息披露,参与双方的权责不清、责任不明。一旦客户爆发风险事件,双方的责任划分往往难以理清,给助贷业务责任界定、金融消费者维权等带来不少困难。因此,有必要在信息披露方面做得更透彻、更清晰,充分披露助贷参与各方的责任边界,不仅便于金融监管部门监测、预警及防范风险,还可以减少风险信息不对称和不充分识别,降低投资风险。
八、我国助贷监管原则重塑建议
(一)有限监管原则
如前所述,机构监管对复合型金融产品、跨界式金融服务难以管控的弊端已无法完全解决,可能引发的一系列风险。因此,对于助贷业务监管,需要采取有限监管方式,把握好“最小、必须”干预标准,不宜过度介入金融市场和机构日常运营活动。也就是说,无论何种形式的助贷模式,只要不违反现行监管规定,就应该认定为合法业务;无论何种方式的创新业务,只要不违背市场发展规律,就应该视为合情合理;无论何种类别的互金平台,只要有助于百姓幸福生活,就应该受到尊重和鼓励,体现出更大的政策包容性,为助贷业务提供更宽的施展空间。
(二)适度监管原则
适度监管原则,不是要不要监管,而是以最合适的方式、尺度和时段进行监管。简单说,监管部门对助贷机构市场准入、业务范围核准、产品研发、违规处理等环节上采用更开放姿态管理,给予助贷参与主体一定的创新空间。贯彻“让市场法无禁止即可为、让机构法无授权不可为”理念,明确底线思维,形成“监管顶棚”,秉持“法无禁止皆可为,利于百姓都可行”理念。只要监管没有明令禁止,银行就可以做助贷业务,助贷机构也是可以联合银行开展放款业务的,避免对数字平台进行过度监管。
(三)参与主体平等原则
参与主体平等原则强调无论个体或企业法人,也不论所有制性质,更无关经济实力强弱,在法律上一律地位平等,必须给与双方平等的法律地位和司法保护。
在助贷业务中,不仅有国有大中型银行,还有传统小贷公司、消金公司、网络小贷公司、金融科技企业,参与主体必须在法律地位上平等,才能顺畅开展助贷业务。否则,双方法律地位不平等,容易产生强势一方将自己意志强加给弱势一方现象,不仅与《民法典》第4条规定的民事主体在民事活动中的法律地位一律平等相违背,而且与《电子商务法》第4条确立的“线上线下平等对待”原则也大相径庭,不利于弘扬公平、公正的法制精神。
九、加强创新与监管的协调机制
中央监管部门必须确立中央监管和地方监管的管理边界,在此基础上加强央地监管机构的统筹和协调,注重刚柔并济,形成监管共识和合力。否则,缺乏监管重点,四面出击,就可能出现多头监管的老问题。
一方面,金融监管机构、行业主管、金融协会、司法机关(两高一部)在制定各自监管政策时,必须实现中央层面监管政策和责任权限的统一,明确监管标准,加强政策统合力,避免政策不一致造成监管效率低下和监管套利,特别是避免政出多门甚至法规冲突的现象。
另一方面,从中央监管机构到各地银监局,从各地金融办到各地互金行业协会应充分沟通协调,既要防止不当行政干预导致的叠加振荡效应,又要避免地方保护主义相互掣肘、左右牵制。对于争议性较大的问题,加强监管协调性,利用监管科技减少人为监管错配可能,减少监管差异和监管竞争导致的制度性套利风险,解决好“条块监管”矛盾,解决好助贷行业发展问题。
来源:零壹财经/顾雷 (中国人民大学中国普惠金融研究院研究员,北京大学普惠金融与法律监管研究基地副主任。)



京公网安备 11011102001835号